TRANSPARÊNCIA SENAI
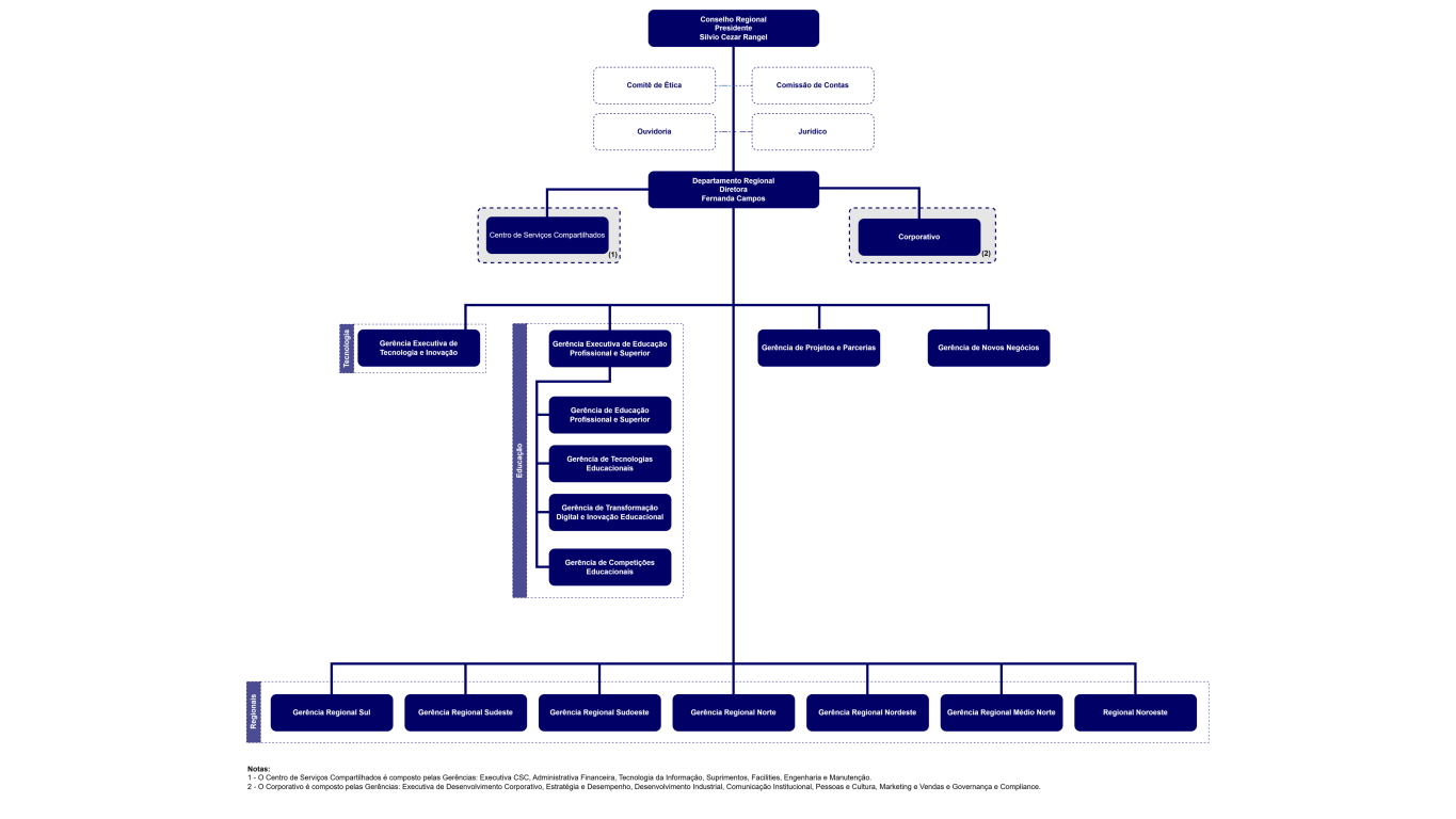
Estrutura Organizacional do Departamento Regional
Departamento Regional SENAI/MT
- ESTRUTURA, COMPETÊNCIAS E LEGISLAÇÃO
- ORÇAMENTO E EXECUÇÃO ORÇAMENTÁRIA
- INFORMAÇÕES DE DIRIGENTES, ÓRGÃOS COLEGIADOS E EMPREGADOS
- DEMONSTRAÇÕES CONTÁBEIS
- LICITAÇÕES / PROCESSOS DE SELEÇÃO
- CONTRATOS, CONVÊNIOS E OUTRAS FORMAS DE AJUSTE
- DEMONSTRAÇÃO DE RESULTADOS
- GRATUIDADE
- DADOS DE INFRAESTRUTURA
- INTEGRIDADE
- ACESSO À TRANSPARÊNCIA DO DEPARTAMENTO NACIONAL
-
TRANSPARÊNCIA
-
CANAIS DE ATENDIMENTO
